首页 | 机构设置 | 规章制度 | 工作流程 | 实验室管理 | 资产管理 | 支部园地 | 土地房屋 | 学院首页 
工作流程  
 工作流程 
文章内容  
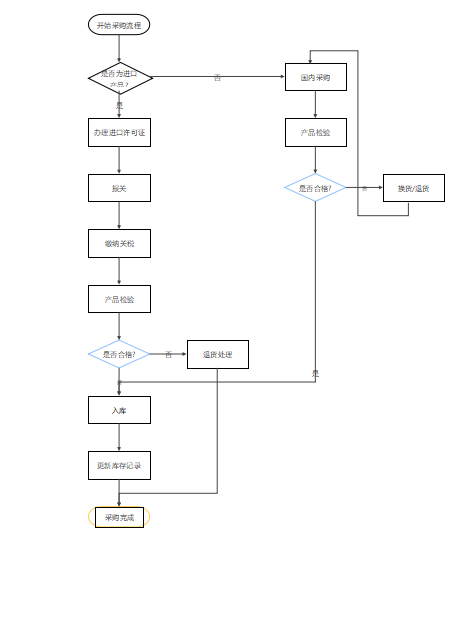
榆林学院采购进口设备流程
2025-09-03 15:43  

榆林学院采购进口设备流程


关闭窗口
版权所有:榆林学院国有资产管理处 地址:榆林学院行政楼221  联系电话:0912-3526381    陕西采购与招标网http://bulletin.sntba.com/